监理费专户存储、不可竞争、TIS 模式……山东公布工程监理制度改革试点经验做法及试点项目(第一批)
2025/9/1 12:18:06 浏览数:203
各市住房城乡建设局,各有关单位:
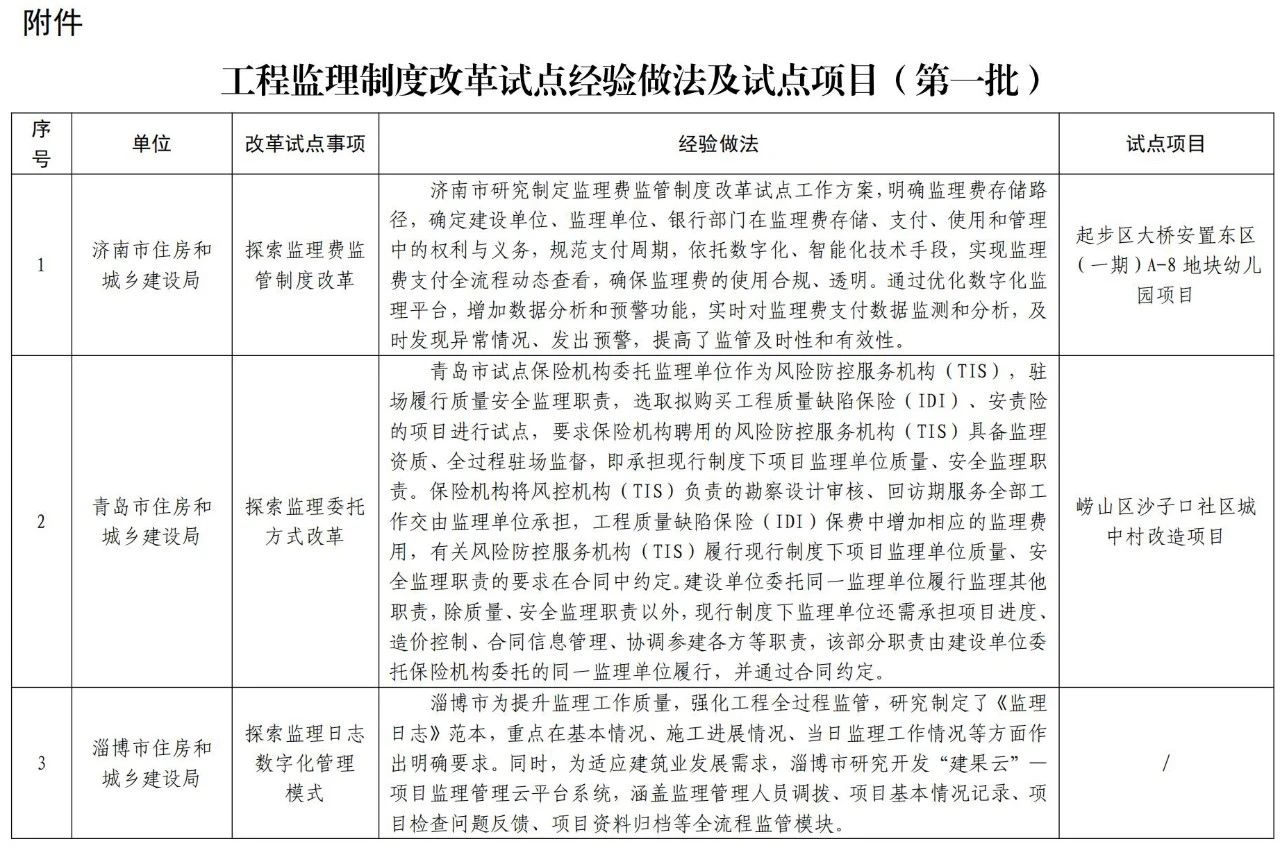
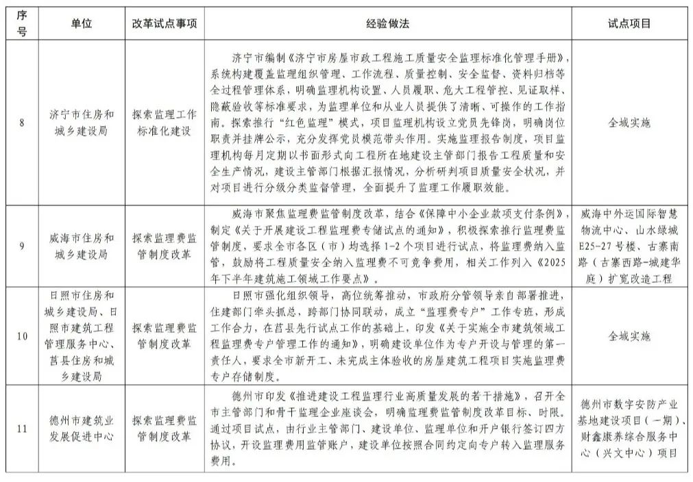
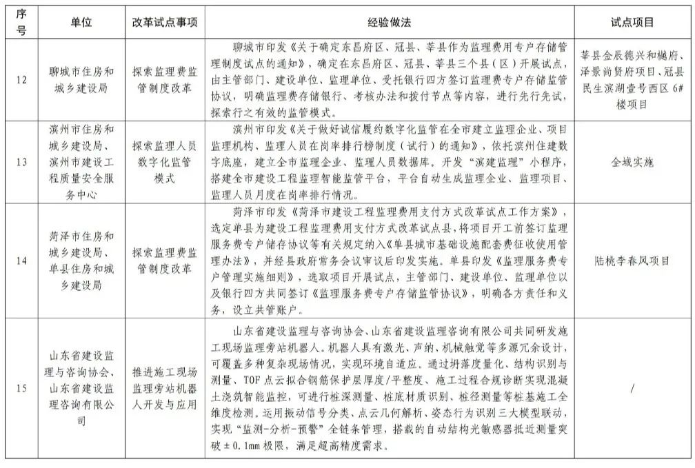
自工程监理制度改革试点工作开展以来,全省呈现出多点突破、积极推进的良好态势。各试点单位紧扣改革目标任务,聚焦工程质量安全,在监理委托方式改革、费用监管、数智化创新、标准化建设、市场拓展等方面进行了积极探索,并涌现出一批典型经验做法。为充分发挥示范引领作用,省住房城乡建设厅在各市积极推荐的基础上,经认真梳理和研究,确定了第一批工程监理制度改革试点经验做法及试点项目,现予公布。
各市要认真学习借鉴,结合本地实际大胆实践,形成各具特色的改革路径,推动工程监理行业高质量发展。
附件:工程监理制度改革试点经验做法及试点项目(第一批).pdf
山东省住房和城乡建设厅
2025年8月26日







来源:建设监理