协会概况
协会简介
协会机构
组织架构
专业委员会
协会荣誉
联系我们
协会工作
当年工作
工作要点
通知通告
工作简报
工作报告
历年工作
机构工作
所属机构工作
专业委员会工作
大事记
政策法规
行业政策
国家政策
天津政策
滨城政策
行业法规
国家法规
天津法规
滨城法规
会员之家
会员名录
会员单位
理事单位
常务理事单位
副会长单位
会长单位
入会须知
协会章程
权益义务
会费标准
入会申请
会员展示
施工专业委员会
勘察设计专业委员会
检测专业委员会
咨询监理专业委员会
建材专业委员会
法律专业委员会
数智化专业委员会
法律服务
维权求助
判例借鉴
会员沙龙
建言献策
技能鉴定
政策
成绩
开考
报名
开设工种
资质
咨询服务
创先争优
获奖项目
施工单位获奖项目
监理咨询单位获奖项目
勘查设计单位获奖项目
精品展示
经验交流
协会之窗
会刊
法律手册
创优简讯
信用评价
行业资讯
国家资讯
各地资讯
津滨资讯
决策决议
建筑学苑
警示教育
质量案例
安全案例
创先争优
首页
>
创先争优
>
施工单位获奖项目
获奖项目
施工单位获奖项目
监理咨询单位获奖项目
勘查设计单位获奖项目
精品展示
经验交流
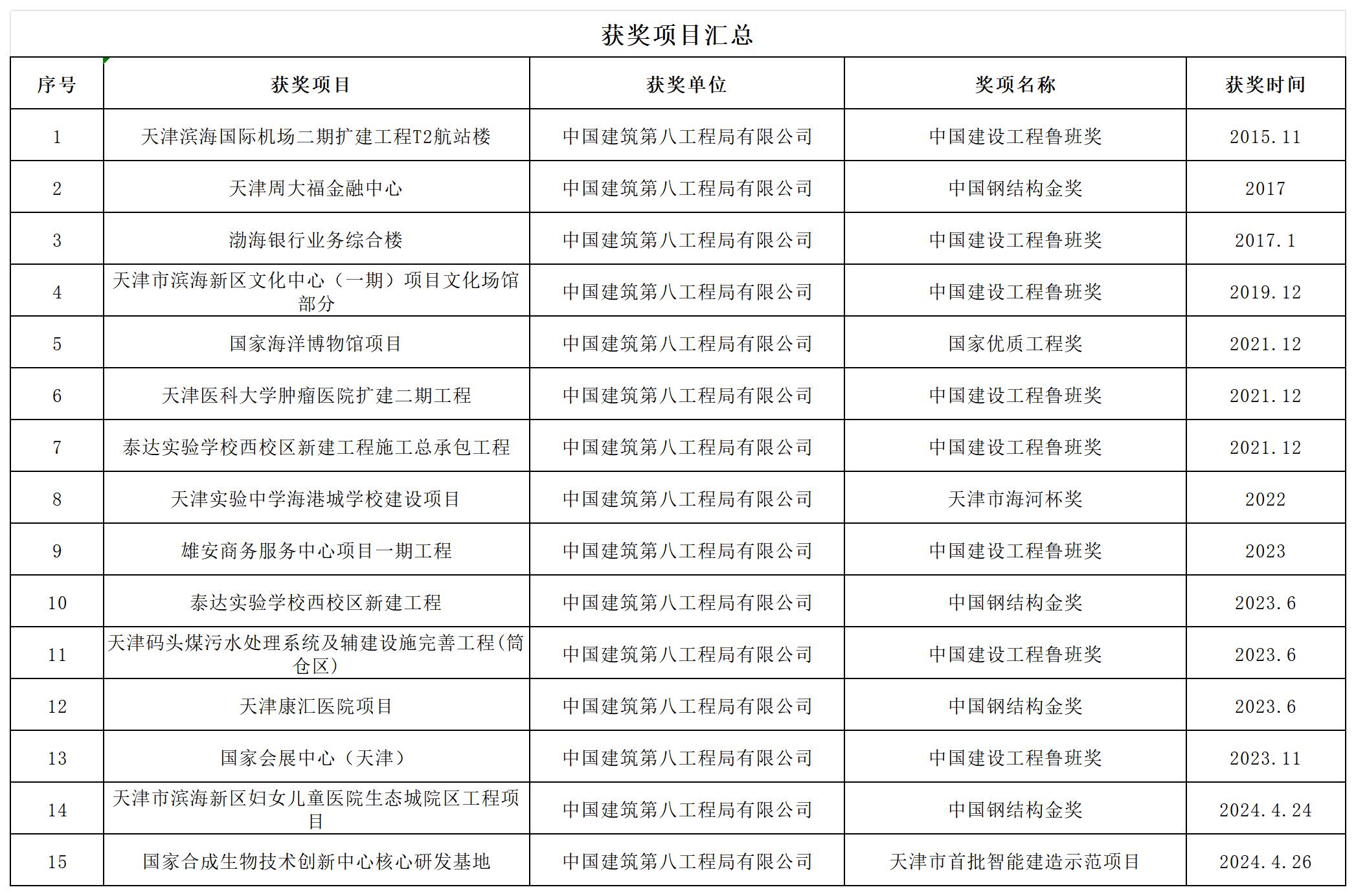
中国建筑第八工程局有限公司
2025/3/16 20:54:31
浏览数:2844
上一篇
下一篇
返回